COMPARTIM DADES ENTRE ADMINISTRACIONS

Autorització d'un procediment administratiu per consultar dades

 

La primera passa per consultar dades a través de la Plataforma d'Interoperabilitat de les Illes Balears, per tal d'evitar presentar documentació a l'interessat/ada quan tramita un procediment administratiu,  és sol.licitar a l'entitat propietària de les dades que voleu consultar, que autoritzi la consulta en base a la normativa del procediment administratiu. Per sol.licitar-ho, es fa mitjançant el següent tràmit telemàtic:

    Autorització d'un procediment administratiu per consultar dades a través de la Plataforma d'Interoperabilitat de les Illes Balears (PINBAL)

Quina informació es requereix per fer el tràmit

- Dades del procediment: nom, codi SIA, òrgan gestor,...

- Normativa en castellà (BOIB, BOE,...) que justifica la consulta del servei o servis que es volen autoritzar.

- En cas que la consulta es faci d'ofici, l'enllaç que permet consultar la llei que justifica la consulta de les dades, en cas que sigui de consulta de part s'haurà d'adjuntar el formulari de sol·licitud en castellà on es pot veure on es dona l'opció a l'interessat/ada d'expressar el seu consentiment.

- Dades del responsable de gestió del procediment, que serà la persona encarregada d'autoritzar l'alta i baixa d'usuaris a consultar els serveis sol.licitats a través de PINBAL.

- Dades del responsable d'auditories, que serà la persona de contacte en cas que una auditoria requereixi informació de consultes fetes del procediment sol.licitat.

- Dades del responsable tècnic, per resoldre dubtes a efectes tècnics. Normalment serà la persona que dona suport informàtic al lloc de feina dels usuaris que realitzaran les consultes.

- Una estimació de les consultes que es faran mensualment.

Guía de com fer el tràmit

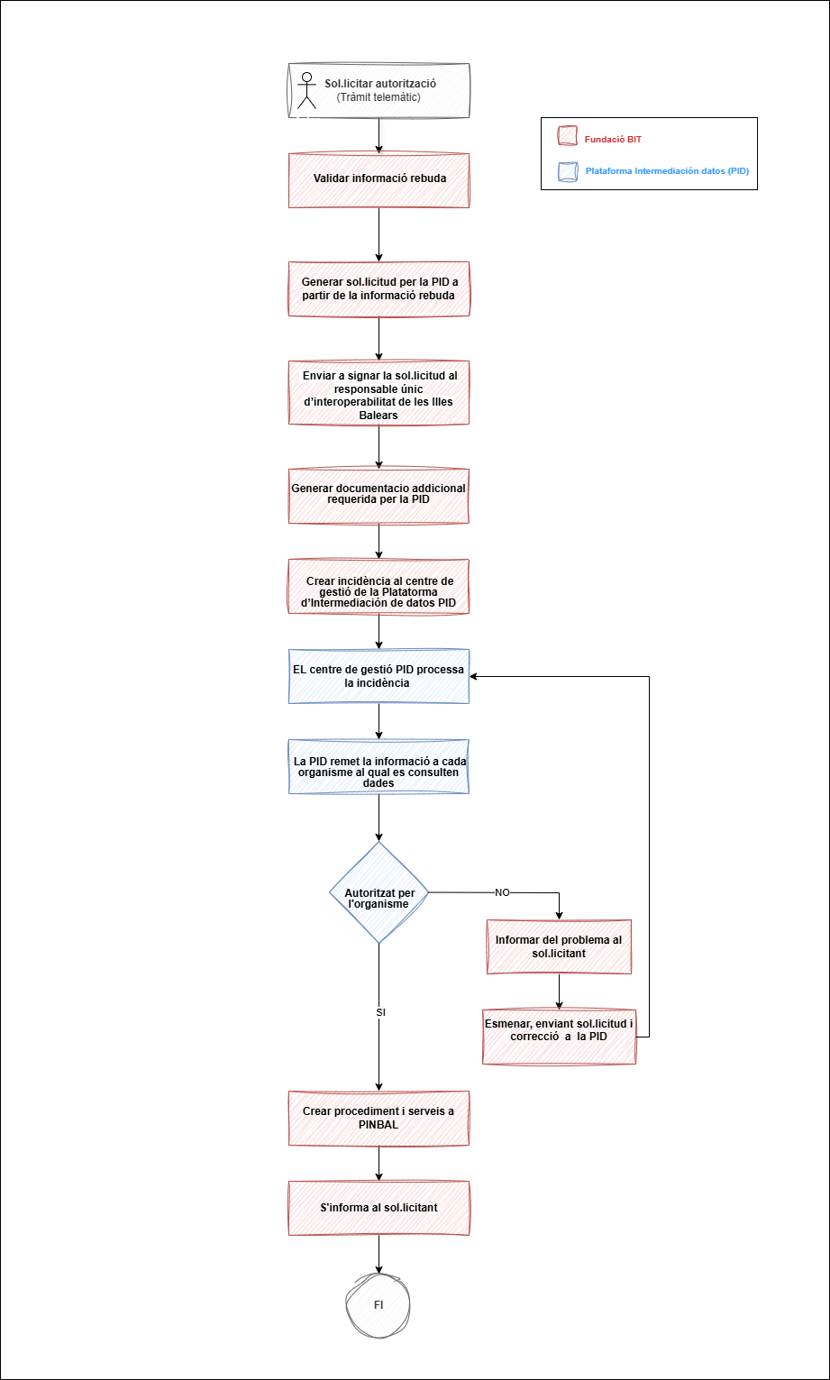
Procés de gestió de les autoritzacins

A continuació es pot  veure quin flux de feina segueix l'autorització d'un procediment administratiu per consultar dades:

flux_gestio_autoritzacio.png

Per resoldre qualsevol dubte contactin amb l'adreça de correu pinbal@fundaciobit.org o amb el telèfon 971176529. En cas de consulta telefònica facilitin el seu telèfon i ens posarem en contacte.

Vull consultar un servei

Si he de consultar un servei per la tramitació d'un procediment administratiu, s'ha d'obtenir una autorització per part del cedent de les dades.

Sol·licitar accés