SECOVIB
Herramienta de contabilidad vitivinícola
Descripción funcionalLa funcionalidad de la aplicación consiste en gestionar todo el proceso de producción del vino así como los controles que realizan los organismos públicos para garantizar la marca de calidad que se otorga al producto. Por otra parte el sistema permite realizar los trámites asociados al control de forma automatizada mediante la integración con la plataforma SISTRA, llegando al nivel 5 de la administración electrónica. |
|
La operativa consiste en que cada vez que algún actor realiza una acción en el proceso de producción del vino lo ha de indicar a la aplicación, de esta forma se dispone de toda la información que se necesita para realizar los controles pertinentes sin volver a hacer la introducción de información. La idea es que sólo introduciendo una vez un dato, este se pueda recuperar para hacer consultas, para emplear en otras acciones y para realizar las tramitaciones con los organismos que lo requieren.
Características principales
- Permite gestionar la bodega en su día a día.
- Genera automáticamente los libros de la contabilidad para la Administración.
- Auto-completa los libros de Impuestos Especiales.
- Dota de herramientas para gestionar la Seguridad Alimentaria y los APPCCs de la bodega.
- Permite consultar la trazabilidad completa de cualquier partida en pocos segundos.
- Genera las declaraciones con la administración mediante SISTRA.
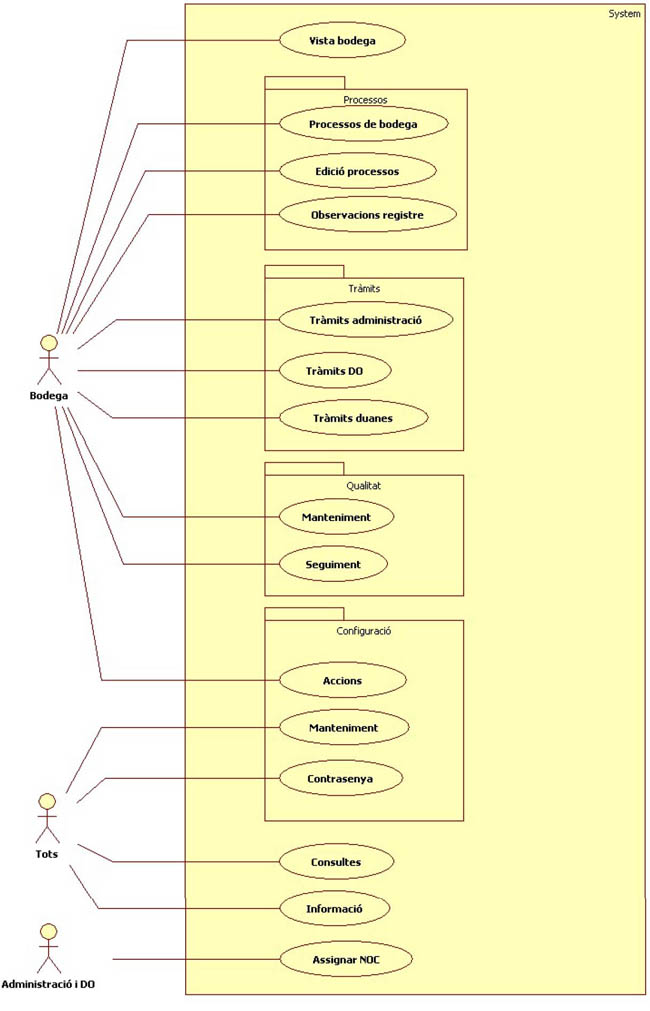
Esquema general de la aplicación
Capturas de pantalla